Platforma wymiany danych
Zbieranie i analiza wymagań / Prototypowanie / Scrum / Programowanie / Wdrożenie
Wyzwanie
Stworzenie platformy wymiany danych medycznych. Wsparcie klienta podczas realizacji projektu.
Cele projektu
- Stworzenie platformy wymiany dancyh medycznych
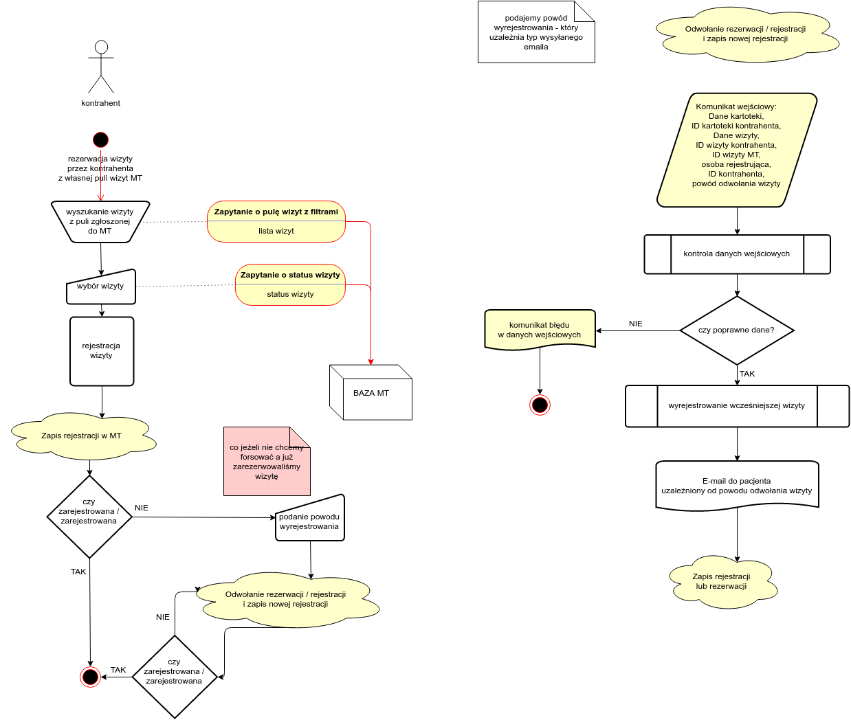
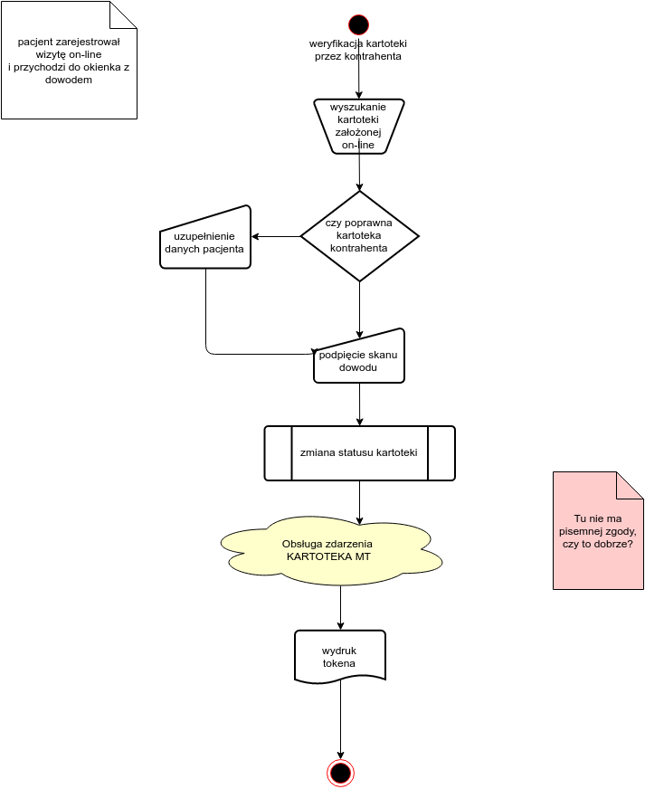
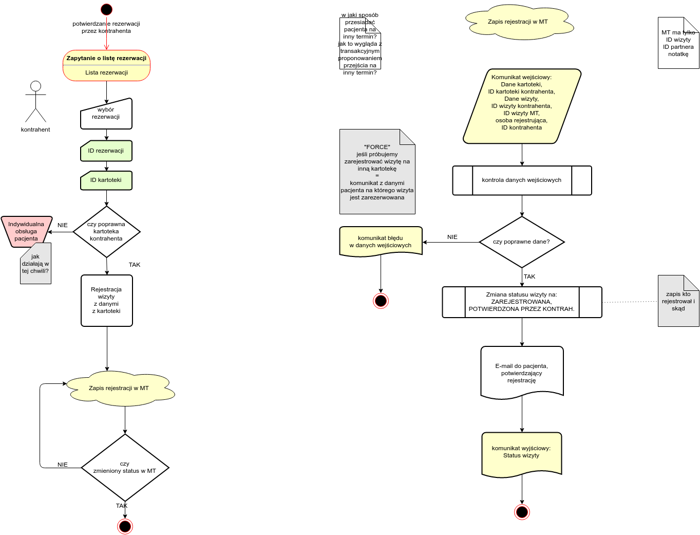
- Umożliwienie pacjentom rejestrację wizyt on-line
- Podpisywanie dokumentów elektronicznie
- Udostępnianie dokumentacji medycznej pacjentom on-line
Nasze rozwiązania
Wspieraliśmy firmę z branży medycznej podczas realizacji projektu. Do naszych zadań należało zebranie i usystematyzowanie wymagań, opracowanie nowych procesów biznesowych i na tej podstawie stworzenie scenariuszy testowych. Podczas realizacji projektu uczestniczyliśmy w pracach zespołów programistycznych jako scrum-masterzy i liderzy merytoryczni.
Wyniki
Serwis dla pacjentów umożliwia rejestrację wizyt on-line. Pacjenci korzystający z niego mają również dostęp do dokumentów podpisywanych elektronicznie.
Kontakt z nami

